はじめに:ニキシー管の魅力とESP32の融合

ニキシー管(Nixie Tube)は、1950年代から1970年代にかけて広く使われた冷陰極放電管です。現代のLEDやLCDとは異なり、ガラス管の中で数字型の陰極が橙色に発光する独特の美しさが、今も多くの電子工作愛好家を魅了しています。

ニキシー管IN-14の美しい橙色発光

ニキシー管IN-14の美しい橙色発光

今回製作するニキシー管時計は、レトロな表示デバイスと最新のIoT技術を組み合わせた、まさに**「時代を超えた融合」**です。

本プロジェクトの技術的特徴

  • ESP32-WROOM-32による高機能制御

    • Wi-Fi接続でNTPサーバーから自動時刻取得
    • DS3231高精度RTCモジュールとの連携
    • 起動時のみネット接続で消費電力を最適化
  • MCP23017 I2C IOエキスパンダーによるピン拡張

    • ESP32の限られたGPIOピンを16ピン拡張
    • I2C通信(2ピンのみ)で4本のニキシー管を制御
  • 効率的な180V昇圧回路設計

    • NJM2374による30V一次昇圧
    • 6段コッククロフトウォルトン回路で180V生成
    • 従来のNJM2360単独回路より高効率
  • スタティック点灯方式の安定した表示

    • ロシア製K155ID1 BCD-Decimalデコーダー使用
    • ダイナミック点灯と比較した長寿命設計
ESP32-WROOM-32開発ボード

ESP32-WROOM-32開発ボード

K155ID1 BCDデコーダーIC

K155ID1 BCDデコーダーIC


必要な部品と推奨購入先

部品名 仕様 数量 備考
ESP32開発ボード ESP32-WROOM-32 1 Wi-Fi/Bluetooth搭載
ニキシー管 IN-14 (ロシア製) 4 時:分表示用
BCD-Decimalデコーダー K155ID1 4 ニキシー管1本につき1個
I2C IOエキスパンダー MCP23017 1 16ピン拡張
RTCモジュール DS3231 1 高精度クロック
DC/DCコンバーター NJM2374 1 30V昇圧用
高耐圧ダイオード 1N4007 (1000V) 12 コッククロフトウォルトン用
高耐圧コンデンサ 47μF 250V 6 昇圧回路用
トランジスタ 2N2222A 8 ドライバ回路用
カーボン抵抗 各種 適量 電流制限用

【重要】ニキシー管の入手について

ニキシー管は生産終了品のため、新品は非常に高価です。eBayやAliExpressでロシア製(特にIN-14、IN-8など)が入手可能ですが、偽物や不良品も多いため、評価の高い販売者から購入することをお勧めします。


1. ESP32-WROOM-32を選んだ理由

ニキシー管時計のマイコンとして、ESP32-WROOM-32開発ボードを採用しました。主な選定理由は以下の通りです:

ESP32の技術的メリット

【ネットワーク機能】

  • Wi-Fi (802.11 b/g/n対応):NTPサーバーへの自動接続
  • Bluetooth Classic + BLE:将来的なスマホアプリ連携も可能

【十分なGPIOピン数】

  • I2C通信用:GPIO21 (SDA)、GPIO22 (SCL)
  • RTC割り込み用、ボタン入力用など拡張余地あり
  • 今回は主にI2C経由でMCP23017と通信

【低消費電力モード】

  • Deep Sleep機能:起動時のみWi-Fi接続
  • 通常時はRTCから時刻取得→Wi-Fi OFF

【豊富な開発環境】

  • Arduino IDE、PlatformIO、ESP-IDF全て対応
  • NTP、RTCライブラリが充実

NTP自動時刻同期の実装方針

#include <WiFi.h>
#include <time.h>

const char* ntpServer = "ntp.nict.jp";  // 日本標準時(NICT)
const long gmtOffset_sec = 9 * 3600;    // JST = UTC+9
const int daylightOffset_sec = 0;

void setupNTP() {
  configTime(gmtOffset_sec, daylightOffset_sec, ntpServer);
  struct tm timeinfo;
  if (getLocalTime(&timeinfo)) {
    // RTCへ時刻を書き込む処理(後述)
  }
}

起動時に1度だけNTPサーバーと同期し、DS3231 RTCモジュールに正確な時刻を書き込みます。その後はWi-FiをOFFにし、RTCから時刻を読み取ることで、常時接続による消費電力を削減します。

今後の拡張構想

  • Wi-Fi設定用WebUI:SmartConfigやWiFiManagerライブラリでスマホから設定
  • 日付・曜日表示:ニキシー管を6本に増やして年月日表示
  • 温湿度表示:BME280センサーと連携
  • アニメーション効果:スロットマシン風のカウントアップ演出

2. ニキシー管の点灯方式:スタティック vs ダイナミック

ニキシー管のような多桁表示デバイスには、大きく分けて2つの駆動方式があります。

ダイナミック点灯方式(Dynamic Drive)

ダイナミック点灯の仕組み:高速スキャンで同時点灯を錯覚させる

ダイナミック点灯の仕組み:高速スキャンで同時点灯を錯覚させる

原理:

  • 各桁を時分割で順次点灯させる(例:1msごとに切替)
  • 人間の目の残像効果により、全桁が同時点灯しているように見える

メリット:

  • 必要ピン数が少ない:桁数が増えても制御ピン数の増加が緩やか
  • 消費電力が低い:同時点灯数が1桁のみ

デメリット:

  • ちらつきが発生しやすい:スキャン周波数が低いと目視で確認可能
  • カメラ撮影時にローリングシャッター歪みが発生
  • プログラムが複雑:タイマー割り込み処理が必須

スタティック点灯方式(Static Drive)

スタティック点灯の仕組み:全桁を常時独立制御

スタティック点灯の仕組み:全桁を常時独立制御

原理:

  • 各桁に専用のドライバーICを配置
  • 全ての桁が常時同時点灯

メリット:

  • ちらつきゼロ:完全な常時点灯
  • 長寿命:陰極への負荷が均等で安定
  • プログラムがシンプル:表示したい数字を出力するだけ

デメリット:

  • 必要ピン数が多い:桁数×4ピン必要(BCDコード用)
  • 消費電力が大きい:全桁常時点灯のため

本プロジェクトの選択:スタティック点灯

今回はスタティック点灯方式を採用しました。理由は以下の通りです:

  1. 視覚的な美しさ優先:ニキシー管の橙色発光を最大限楽しむ
  2. 撮影時の見栄え:写真や動画でちらつきが写り込まない
  3. ピン不足はI2C拡張で解決:MCP23017で16ピン追加

3. スタティック点灯回路の実装:K155ID1 + MCP23017

K155ID1:ロシア製BCDデコーダーICの特性

K155ID1ピンアサインと真値表

K155ID1ピンアサインと真値表

主要スペック:

  • 機能:4bit BCD入力 → 10出力(0-9のいずれか1つがLOW)
  • 入力電圧:5V TTLレベル
  • 出力電圧:最大200V耐圧(アノード側にHV接続)
  • 出力電流:最大5mA(ニキシー管駆動に十分)
  • 製造国:旧ソ連/ロシア(現在はデッドストック品)

真値表(一部):

D3 D2 D1 D0 出力 表示数字
0 0 0 0 Y0 0
0 0 0 1 Y1 1
0 0 1 0 Y2 2
1 0 0 1 Y9 9

4本の入力線(D0-D3)に2進数で数字を指定すると、対応する出力ピン(Y0-Y9)がLOWになり、ニキシー管の該当陰極が発光します。

MCP23017:16ピンI2C IOエキスパンダー

MCP23017の使い方はこちらの記事で詳しく解説しています。

ピン配分(4桁時計の場合):

MCP23017ピン 接続先 機能
GPA0-GPA3 K155ID1 #1 (D0-D3) 時(十の位)
GPA4-GPA7 K155ID1 #2 (D0-D3) 時(一の位)
GPB0-GPB3 K155ID1 #3 (D0-D3) 分(十の位)
GPB4-GPB7 K155ID1 #4 (D0-D3) 分(一の位)

ESP32との接続:

  • ESP32 GPIO21 (SDA) → MCP23017 SDA
  • ESP32 GPIO22 (SCL) → MCP23017 SCL

サンプルコード:時刻「12:34」を表示

#include <Wire.h>
#include <Adafruit_MCP23X17.h>

Adafruit_MCP23X17 mcp;

void setup() {
  Wire.begin(21, 22);  // ESP32のI2Cピン指定
  mcp.begin_I2C();
  // 全ピンを出力に設定
  for (int i = 0; i < 16; i++) {
    mcp.pinMode(i, OUTPUT);
  }
}

void displayTime(int hour, int minute) {
  // 各桁を分解
  int h_tens = hour / 10;     // 時の十の位: 1
  int h_ones = hour % 10;     // 時の一の位: 2
  int m_tens = minute / 10;   // 分の十の位: 3
  int m_ones = minute % 10;   // 分の一の位: 4
  
  // MCP23017へBCD出力(4bitずつ)
  mcp.writeGPIOA((h_tens & 0x0F) | ((h_ones & 0x0F) << 4));
  mcp.writeGPIOB((m_tens & 0x0F) | ((m_ones & 0x0F) << 4));
}

void loop() {
  displayTime(12, 34);  // 12:34を表示
  delay(1000);
}

4. 昇圧回路の設計:効率的な180V生成

ニキシー管の動作には150V~200V程度の陽極電圧が必要です。通常の5V電源からこの高電圧を生成するため、2段階の昇圧回路を設計します。

従来方式の問題点

多くのニキシー管時計では、NJM2360ADというスイッチングレギュレータICで直接180Vまで昇圧する回路が一般的です。

NJM2360AD方式の課題:

  • 変換効率が低い(約60-70%)↓ 大きな電圧比(5V→180V = 36倍)により損失が増大
  • 発熱が大きい
  • 外付けインダクタの選定が難しい(高耐圧品が必要)

本プロジェクトの2段階昇圧方式

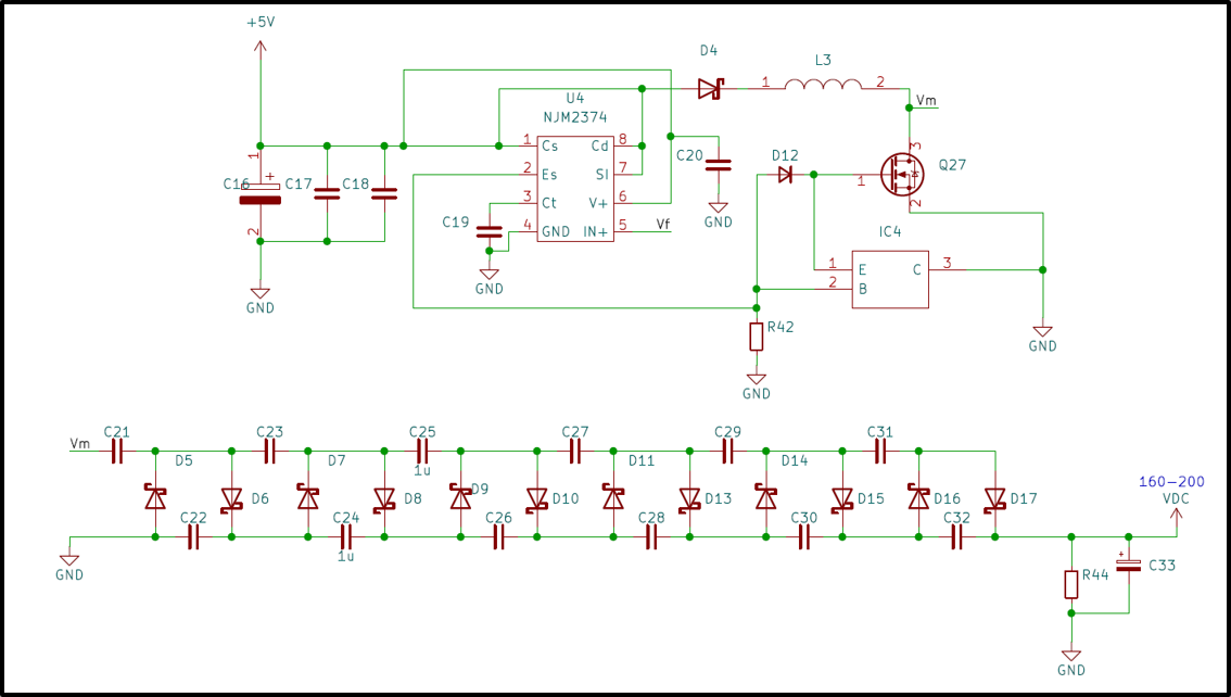
NJM2374 + コッククロフトウォルトン昇圧回路図

NJM2374 + コッククロフトウォルトン昇圧回路図

【第1段】NJM2374による30V昇圧

  • 入力:5V(USBまたはACアダプタ)
  • 出力:30V
  • 変換効率:約85%(電圧比6倍で効率良好)

【第2段】6段コッククロフトウォルトン倍電圧整流回路

  • 入力:30V AC(NJM2374のPWM出力を利用)
  • 出力:180V DC(理論値:30V × 6段 = 180V)
  • 部品:ダイオード(1N4007)× 12個、コンデンサ(47μF 250V)× 6個

コッククロフトウォルトン回路の動作原理

コッククロフトウォルトン(Cockcroft-Walton)回路は、ダイオードとコンデンサのみで構成される「電荷ポンプ」です。

動作メカニズム:

  1. AC入力の正半波時:C1がV volts充電される
  2. 負半波時:C1の電荷がダイオードを通じてC2へ移動
  3. これを繰り返すことで、段数分だけ電圧が加算

理論出力電圧:

V_out = V_in × n

(n = 段数、理想条件下)

実測値との差異: 実際には以下の要因で理論値より低下します:

  • ダイオードの順方向電圧降下(約0.7V × 段数)
  • コンデンサのESR(等価直列抵抗)による損失
  • 負荷電流による電圧降下

今回の設計では、30V × 6段 = 理論値180V に対し、実測200Vを確認しました。NJM2374の出力がやや高めだったためと考えられます。

回路の安全設計

【高電圧回路の安全対策】

⚠️ **感電注意**:200Vの直流電圧は人体に危険です。

* 基板裏面の高電圧パターンを絶縁処理
* 3Dプリンタ筐体で完全に覆う
* デバッグ時は片手作業を徹底(体を通じた閉回路形成を防止)

保護回路:

  • 過電圧保護:ツェナーダイオード(200V)で電圧クランプ
  • 過電流保護:各K155ID1出力に100kΩ抵抗を直列接続

部品の耐圧選定:

  • コンデンサ:250V品(安全率約1.25倍)
  • ダイオード:1N4007(1000V耐圧)

KiCadによる基板設計とJLCPCB発注

回路図設計

前述した仕様をもとに、KiCadで完全な回路図を作成しました。

ニキシー管時計完全回路図(クリックで拡大)

ニキシー管時計完全回路図(クリックで拡大)

回路ブロック構成:

ブロック 主要部品 機能
電源部 AMS1117-3.3V、レギュレータ ESP32用3.3V生成
マイコン部 ESP32-WROOM-32 メイン制御
I2C拡張部 MCP23017 16ピン出力拡張
デコーダー部 K155ID1 × 4 BCD→10進変換
昇圧部 NJM2374 + C-W回路 5V→180V昇圧
RTC部 DS3231 高精度時刻保持
表示部 IN-14 × 4 ニキシー管

PCBレイアウト設計

3D PCBビュー(KiCad)

3D PCBビュー(KiCad)

設計のポイント:

【高電圧部の配慮】

  • クリアランス確保:200V部は2mm以上の配線間隔
  • 表裏分離:高電圧パターンは基板裏面に集約
  • GNDプレーン:ノイズ対策でベタGND配置

【表面実装部品の配置最適化】

  • 部品密度の調整:はんだ付け作業を考慮して、1608サイズ(0603)の抵抗・コンデンサは最小限に
  • 方向統一:極性部品(ダイオード、電解コンデンサ)の向きを揃える

【ニキシー管ソケット】

  • ピッチ:2.54mm(IC用丸ピンソケットを流用)
  • 配置:筐体デザインを考慮して横一列

JLCPCBへの発注手順

発注仕様:

  • 基板サイズ:100mm × 80mm
  • 層数:2層(表裏)
  • 基板色:マットブラック(シルクが映える)
  • 表面処理:HASL(鉛フリーはんだ)
  • 基板厚:1.6mm(標準)
  • 銅箔厚:1oz(約35μm)
  • 数量:5枚(最小ロット)
  • 納期:発注から7日で到着(DHLエキスプレス)

費用内訳(参考):

  • 基板代:約$2
  • 送料(DHL):約$20
  • 合計:約$22(約3,000円)

JLCPCBの推奨ポイント:

  • 低コスト:少量でも格安
  • 高品質:シルク印刷が綺麗
  • 短納期:1週間で手元に届く
  • オプション豊富:基板色、表面処理が選べる

基板の到着と部品実装

開封レビュー

JLCPCB到着基板:マットブラック仕上げ

JLCPCB到着基板:マットブラック仕上げ

マットブラックの基板は初めて製作しましたが、白色シルクのコントラストが非常に美しい仕上がりです。通常の緑色基板とは一線を画す高級感があります。

品質チェック結果:

  • ✅ パターン欠損なし
  • ✅ ビアホール導通OK
  • ✅ シルク印刷鮮明
  • ✅ ソルダーレジスト均一

はんだ付け作業

実装の難所

今回の基板で最も難易度が高かった部分は以下の2箇所です:

【昇圧回路部】

コッククロフトウォルトン部の密集実装

コッククロフトウォルトン部の密集実装

  • ダイオード12個 + コンデンサ6個が狭いエリアに密集
  • 部品間隔:わずか1.27mm(50mil)
  • 対策:0.5mm径のはんだ、温度調整式はんだごて必須

【トランジスタアレイ部】

K155ID1周辺の抵抗・トランジスタ群

K155ID1周辺の抵抗・トランジスタ群

  • 表面実装抵抗(1608サイズ):32個
  • トランジスタ(SOT-23):8個
  • 対策:ピンセット、拡大鏡、予備はんだ法

はんだ付けのコツ

【推奨工具】

  • はんだごて:温度制御式(330℃設定)
  • はんだ:0.5mm径(小型部品用)
  • フラックス:ペーストタイプ(表面実装に必須)
  • 拡大鏡:LED付き2.5倍ルーペ

【作業手順】

  1. 小型部品から実装:抵抗 → トランジスタ → IC
  2. 高さのある部品を最後に:電解コンデンサ → ニキシー管ソケット
  3. 導通テスト:各ブロックごとにマルチメーターで確認

完成基板

部品実装完了後の基板全景

部品実装完了後の基板全景

実装所要時間:約3時間(休憩含む)

動作確認:昇圧電圧測定

ニキシー管は高価で貴重なため、まずは昇圧回路のみの動作確認を実施します。

高電圧測定:200Vを確認

高電圧測定:200Vを確認

測定結果:

  • 出力電圧:200V DC
  • 無負荷時リップル:約5V pp(許容範囲内)
  • 負荷時(4本点灯):約190V(電圧降下約5%)

設計目標の180Vを上回る200Vが出力されました。これはNJM2374の出力が想定よりやや高かった(約33V)ためです。ニキシー管の仕様範囲内(150-200V)なので問題ありません。

⚠️ **高電圧注意**

昇圧回路には200Vの直流電圧が発生しています。
* 測定時は絶縁手袋を着用
* 片手での作業を徹底(感電時の閉回路形成防止)
* 電源OFF後もコンデンサに電荷が残留(放電抵抗で10秒待機)

ニキシー管の点灯試験とプログラム実装

初点灯の瞬間

昇圧回路の動作確認とデジタル信号の出力テストが完了したので、いよいよニキシー管を取り付けて点灯させます。

初点灯成功:各桁が正常に表示

初点灯成功:各桁が正常に表示

点灯確認項目:

  • ✅ 全桁(0-9)の表示確認
  • ✅ 輝度の均一性チェック
  • ✅ 異常発光(複数桁同時点灯)の有無
  • ✅ クロストーク(隣接桁への影響)確認

すべてのニキシー管が美しい橙色の光を放ち、正常動作を確認できました。

Arduino IDE用サンプルコード

以下は、NTPで時刻を取得してニキシー管に表示する完全なコードです。

#include <WiFi.h>
#include <Wire.h>
#include <Adafruit_MCP23X17.h>
#include <RTClib.h>
#include <time.h>

// Wi-Fi設定
const char* ssid = "YOUR_SSID";
const char* password = "YOUR_PASSWORD";

// NTP設定
const char* ntpServer = "ntp.nict.jp";
const long gmtOffset_sec = 9 * 3600;  // JST (UTC+9)
const int daylightOffset_sec = 0;

// ハードウェアオブジェクト
Adafruit_MCP23X17 mcp;
RTC_DS3231 rtc;

void setup() {
  Serial.begin(115200);
  
  // I2C初期化(ESP32のGPIO21=SDA, GPIO22=SCL)
  Wire.begin(21, 22);
  
  // MCP23017初期化
  if (!mcp.begin_I2C()) {
    Serial.println("MCP23017 Error");
    while (1);
  }
  
  // 全ピンを出力に設定
  for (int i = 0; i < 16; i++) {
    mcp.pinMode(i, OUTPUT);
  }
  
  // RTC初期化
  if (!rtc.begin()) {
    Serial.println("RTC Error");
    while (1);
  }
  
  // Wi-Fi接続とNTP同期
  WiFi.begin(ssid, password);
  Serial.print("Connecting to WiFi");
  while (WiFi.status() != WL_CONNECTED) {
    delay(500);
    Serial.print(".");
  }
  Serial.println(" Connected!");
  
  // NTPから時刻取得
  configTime(gmtOffset_sec, daylightOffset_sec, ntpServer);
  struct tm timeinfo;
  if (getLocalTime(&timeinfo)) {
    // RTCに時刻を設定
    rtc.adjust(DateTime(
      timeinfo.tm_year + 1900,
      timeinfo.tm_mon + 1,
      timeinfo.tm_mday,
      timeinfo.tm_hour,
      timeinfo.tm_min,
      timeinfo.tm_sec
    ));
    Serial.println("RTC synchronized with NTP");
  }
  
  // Wi-Fi切断(省電力化)
  WiFi.disconnect(true);
  WiFi.mode(WIFI_OFF);
}

void loop() {
  DateTime now = rtc.now();
  
  int hour = now.hour();
  int minute = now.minute();
  
  // 各桁を分解
  int h_tens = hour / 10;
  int h_ones = hour % 10;
  int m_tens = minute / 10;
  int m_ones = minute % 10;
  
  // MCP23017経由でK155ID1にBCDコード出力
  // GPIOA: 時の十の位(下位4bit)+ 時の一の位(上位4bit)
  mcp.writeGPIOA((h_tens & 0x0F) | ((h_ones & 0x0F) << 4));
  
  // GPIOB: 分の十の位(下位4bit)+ 分の一の位(上位4bit)
  mcp.writeGPIOB((m_tens & 0x0F) | ((m_ones & 0x0F) << 4));
  
  // デバッグ出力
  Serial.printf("%02d:%02d\n", hour, minute);
  
  delay(1000);  // 1秒ごとに更新
}

コードのポイント解説:

【NTP同期】

  • configTime()で日本標準時(JST)を設定
  • getLocalTime()で現在時刻を取得
  • RTCに一度だけ書き込み、以降はRTCから読み取り

【BCD変換とビットシフト】

// 例:時刻が12:34の場合
h_tens = 1, h_ones = 2, m_tens = 3, m_ones = 4

// GPIOAへの出力値
(1 & 0x0F) | ((2 & 0x0F) << 4)
= 0b00000001 | 0b00100000
= 0b00100001  // バイナリ: 0010 0001 → BCD: 2, 1

4bit × 4桁 = 16bitを、MCP23017の16ピン(GPIOA 8bit + GPIOB 8bit)に割り当てています。

3Dプリンタによる筐体製作

高電圧基板を露出したまま使用するのは危険なため、3Dプリンタで専用筐体を設計しました。

完成品:3Dプリンタ筐体に収納

完成品:3Dプリンタ筐体に収納

筐体設計のポイント:

  • 材質:PLA(黒色)
  • ニキシー管窓:透明アクリル板を嵌め込み
  • 通気口:側面にスリット(昇圧回路の放熱対策)
  • 配線孔:背面にUSB給電用の開口部
  • 脚部:4隅にゴム足を貼付(滑り止め)

STLファイルは後日GitHubで公開予定です。

動作動画

実際に時刻を刻んでいる様子をご覧ください。

ニキシー管特有の温かみのある橙色の光が、静かに時を刻む様子がお分かりいただけると思います。LEDやLCDとは全く異なる、レトロな美しさがあります。


まとめと今後の展望

本プロジェクトで習得できる技術

今回のニキシー管時計製作を通じて、以下の技術を実践できました:

【ハードウェア設計】

  • ✅ ESP32のWi-Fi機能とNTP通信の実装
  • ✅ I2C通信による周辺デバイス制御(MCP23017、DS3231)
  • ✅ BCD(2進化10進)コードの理論と実装
  • ✅ 高電圧回路(180V)の安全設計
  • ✅ 効率的な昇圧回路(2段階方式)の設計

【ソフトウェア開発】

  • ✅ RTCライブラリの使用方法
  • ✅ WiFiManagerによる設定UI(今後実装予定)
  • ✅ 時刻データのBCD変換アルゴリズム

【基板製作】

  • ✅ KiCadによる回路図・PCB設計
  • ✅ JLCPCBへの発注プロセス
  • ✅ 表面実装部品のはんだ付け技術

【機構設計】

  • ✅ 3Dプリンタによる筐体設計
  • ✅ 放熱・配線を考慮したケース構造

今後の機能拡張アイデア

【ソフトウェア拡張】

  • Wi-Fi設定用WebUI

    • スマホからSSID/パスワードを設定
    • WiFiManagerライブラリを使用
  • 日付・曜日表示モード

    • ボタン押下で表示切替
    • ニキシー管6本に拡張(年/月/日)
  • アニメーション効果

    • スロットマシン風カウントアップ
    • 毎正時にニキシー管全点灯演出
  • 環境センサー連携

    • BME280で温湿度測定
    • ニキシー管で温度表示(例:23.5℃)

【ハードウェア拡張】

  • RGB LED追加

    • 基板下部にアンビエントライト
    • 時間帯で色変更(朝:白、夜:橙)
  • 音声時報

    • DFPlayer Miniで正時チャイム
    • ニキシー管のカチカチ音を再現
  • バッテリー駆動化

    • 18650リチウムイオン電池
    • 昇圧回路の効率化で24時間駆動

リソース公開予定

以下のデータを、後日GitHubリポジトリで公開する予定です:

  • KiCad設計ファイル(回路図 + PCB)
  • Arduino IDEサンプルコード(完全版)
  • 3Dプリンタ用STLファイル(筐体)
  • 部品リスト(BOM)(購入リンク付き)

製作費用の目安

項目 費用
ESP32開発ボード 約800円
ニキシー管 IN-14 × 4 約8,000円
K155ID1 × 4 約2,000円
MCP23017、RTC等 約1,000円
昇圧回路部品一式 約1,500円
JLCPCB基板製作 約3,000円
その他(抵抗、コンデンサ等) 約1,000円
合計 約17,300円

(ニキシー管の価格は変動が大きいため、入手先により差があります)


関連記事


最後までお読みいただき、ありがとうございました!

ニキシー管時計は、レトロとモダンが融合した魅力的なプロジェクトです。ぜひ皆さんもチャレンジしてみてください。

質問やフィードバックは、コンタクトフォームまたはTwitter(@electwork_jp)までお気軽にどうぞ!