ESP32の汎用テストボード作成

ESP32を使用するときに以下のようなボードを一般的に使用されていると思います。

ESP32

ESP32

実際に使用するときって、このボードをブレッドボードにさして、そこからLEDやセンサを表示器を繋いでいくと思います。
ESP32での電子工作の際、ブレッドボードでの接続は便利ですが、配線が複雑になりがちです。

そこで 「自分が一番使いやすいESP32の汎用テストボード」 を自作することにしました。

作成するテストボードの仕様

搭載する機能は以下の通りです。

  • 多数の入出力ピン
  • 各ピンに対応するLED表示
  • デジタル入力用スイッチ
  • アナログ入力用ポテンショメーター
  • シリアル通信(自動書き込み対応)
  • LCD表示機能(I2C接続)
  • SDカード書き込み機能

以上の機能を搭載できる、テストボードを設計していきます。

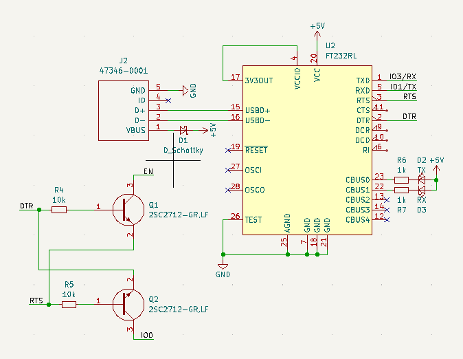
シリアル通信機能

FT232を使ってUSB経由のシリアル通信を実現し、通信確認用LEDも搭載しました。
USB端子とFT232インターフェースICとトランジスタを回路図のように配線しています。

シリアル通信回路

シリアル通信回路

LEDをGNDに落とすと点灯しないので注意が必要です。

MicroSDカード通信機能

ログ保存やファイル読み取りに対応。Detectピンによる挿入確認とLED通知も可能です。
私はあまり使用することはないのですが、テストボードなので勢いで搭載しました。   テストボードという性質上、後から「あればよかった」と思うことのないように、搭載を決めました。

SDカード通信回路

SDカード通信回路

ただし、使用中はWi-Fiが使えなくなるので注意が必要です。

LCD表示機能

今回のテストボードで一番搭載しておきたかった機能となります。
普通にLCDを表示させるとIOピンをたくさん使用してしまうので、I2C接続のIOエキスパンダー 「PCF8574」 とLCD 「SC2004CSWB-XA-LB-G」 を採用。
最大80文字(4x20)の表示が可能で、バックライトもスイッチで点灯します。

LCD表示回路

LCD表示回路

プログラムさえ組んでしまえば、パソコンなしでも テストボード一枚でデバッグなどができてしまう ので、だいぶありがたい機能です。

回路設計と発注

上記の仕様をいろいろとまとめて回路図を作成しました。

テストボード全体回路図

テストボード全体回路図

少し複雑ですが、この回路図から配線図を作成していきます。

テストボード全体配線図

テストボード全体配線図

3.3V/5Vの電源出力端子も備え、オス・メス両対応のピン構成に。

今回は基板にちょっとお絵描きとして、20x20mmのオリジナルアイコンのシルクも印刷してみました。

アイコン設計

アイコン設計

絵がつぶれてしまうかもしれない不安を感じつつアイコンの印刷に挑戦してみました。

KiCadで回路図・基板設計を行い、JLCPCBにて白色の基板での発注をおこないました。

組み立てと動作確認

届いた基板は白色で非常に美しく、シルク印刷も鮮明。

製造基板

製造基板

そして、気になるアイコンですが…

シルク印刷されたアイコン

シルク印刷されたアイコン

↑のようになりました! もっと潰れてしまうと思っていましたがしっかりと自分のアイコンだと認識できるモノになっていました。

このサイズで十分認識できるレベルの印刷ができているので、今後はアイコンマークのシルクを載せていこうと思います。

そして、部品の実装をおこない、テストボード基板が完成しました。

完成したテストボード

完成したテストボード

部品を手はんだで実装し、完成後に以下のテストを実施:

  • スイッチ入力(デジタル)
  • ポテンショメーター入力(アナログ)
  • LCD表示と出力LEDの動作確認

実際に、動作している動画がこちらになります。

反省点と改善案

  • IO16/17にデジタル入力を接続してしまった
  • LCD用のSCL/SDAを誤配線

今後の改善として以下を予定:

  • LCDのI2C固定・出力ピン整理
  • FT232からCH340などへの変更
  • プッシュスイッチを安価な国内製に変更

まとめ

今回製作したESP32の汎用テストボードは、「電子工作をもっと快適に、効率的に進めたい」という思いから生まれました。

  • デジタル・アナログ入出力の動作確認
  • LCDやSDカードを使った表示・保存の実験
  • シリアル通信や書き込みの簡略化

これらを 1枚のボードで完結 できるように設計しました。

製作を通じて、KiCadの回路設計や部品選定、基板発注〜組立までのプロセスを再確認でき、改めて「自作する意義と楽しさ」を実感しています。

今後は改良版の制作や、ESP32-C3などへの対応、さらにはプレゼント企画も視野に入れています。 記事を読んでくださった方の製作のヒントになれば幸いです。


それでは、良き電子工作ライフを!
See You …